GOUTAM BHADURI, RAJANI DUBEY
Tularam Patel S/o Late Dhajaram Patel – Appellant
Versus
Budheshwar Nayak S/o Meharchand Nayak – Respondent
JUDGMENT :
Goutam Bhaduri, J
Heard.
1. Since both the appeals are arising out of common judgment and decree dated 30-11-2018 passed by the 7th Additional District Judge, Bilaspur, C.G as also common facts and issue involved in these appeals, they are being heard together and decided by this common judgment.
2. By order dated 5-10-2018 civil suit Nos.325-A/2012 and 74-A/2018 were consolidated and decided by the trial Court vide common impugned judgment and decree as stated supra.
3. Civil Suit No.325A/2012 filed by the plaintiffs (Budheshwar Nayak & Ors.)/respondents herein was allowed and against which FA No.660 of 2018 has been filed by the appellant/defendant No.1 whereas civil suit No.74A/2018 filed by the plaintiff (Tularam Patel)/appellant herein was dismissed and against the same FA No.6 of 2019 was filed by the appellant/plaintiff.
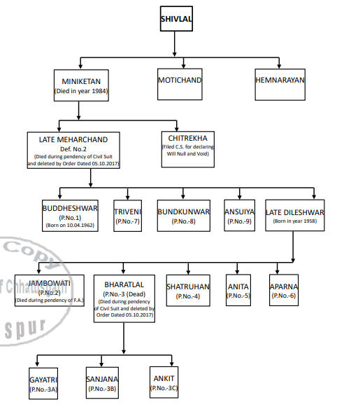
4. The brief facts of the case are that:-
Sidheshwar Mukherjee Vs. Bhubneshwar Prasad Narain Singh & Ors. AIR 1953 SC 487
Vineeta Sharma Vs. Rakesh Sharma & others (2020) 9 SCC 1
The court annulled a sale deed executed under fraudulent circumstances, affirming that a seller lacking exclusive rights cannot validly transfer property.
The main legal point established is the interpretation of Section 58(c) of the Transfer of Property Act, 1882, to determine the nature of a sale deed as a mortgage or an absolute sale.
The presumption of validity of a registered sale deed cannot be dismissed without compelling evidence to substantiate claims of fraud and incapacity.
(1) Secondary evidence – A notarized true copy is generally not admissible as primary evidence in Courts – It may, however, be admitted as secondary evidence.(2) Partition – Undivided share of a copa....
The plaintiff failed to prove ancestral property claims, leading to the dismissal of the partition suit and the recognition of the defendant's legal ownership.
The court emphasized that evidence cannot be adduced contrary to the arguments in a written document and held that the relief of partition cannot be granted in the face of a document registered lawfu....
Sale deeds executed by a senior family member are valid if conducted for legal necessity and with mental competency, reinforcing the rights of the karta under coparcenary property law.
Allegations of fraud, misrepresentations and undue influence in pleadings and evidence must be clear, definite and specific but general allegations in that regard are insufficient.
Login now and unlock free premium legal research
Login to SupremeToday AI and access free legal analysis, AI highlights, and smart tools.
Login
now!
India’s Legal research and Law Firm App, Download now!
Copyright © 2023 Vikas Info Solution Pvt Ltd. All Rights Reserved.