PATNA HIGH COURT
HONOURABLE MR. SUNIL DUTTA MISHRA, J
Smt. Savitri Joshi – Appellant
Versus
Rameshwar Yagnik @ Lall Saheb – Respondent
C.A.V. JUDGMENT
Date : 04-12-2025
1. Heard Learned counsel for both the parties.
2. The instant First Appeal has been preferred by the appellants against the judgment dated 28.04.2014 and decree dated 23.05.2014 passed by the learned Subordinate Judge IV, Bettiah in Title Suit No. 72 of 2010 wherein the learned Trial Court disposed of the suit on admission and decreed in terms of pronouncement of compromise decree of Partition Suit No. 159 of 1949 and permanently restrained the appellants (defendants) to interfere in peaceful possession of respondents (plaintiffs) over the suit land.
3. For the sake of convenience, the parties are being referred to as defendants-appellants or plaintiffs-respondents.
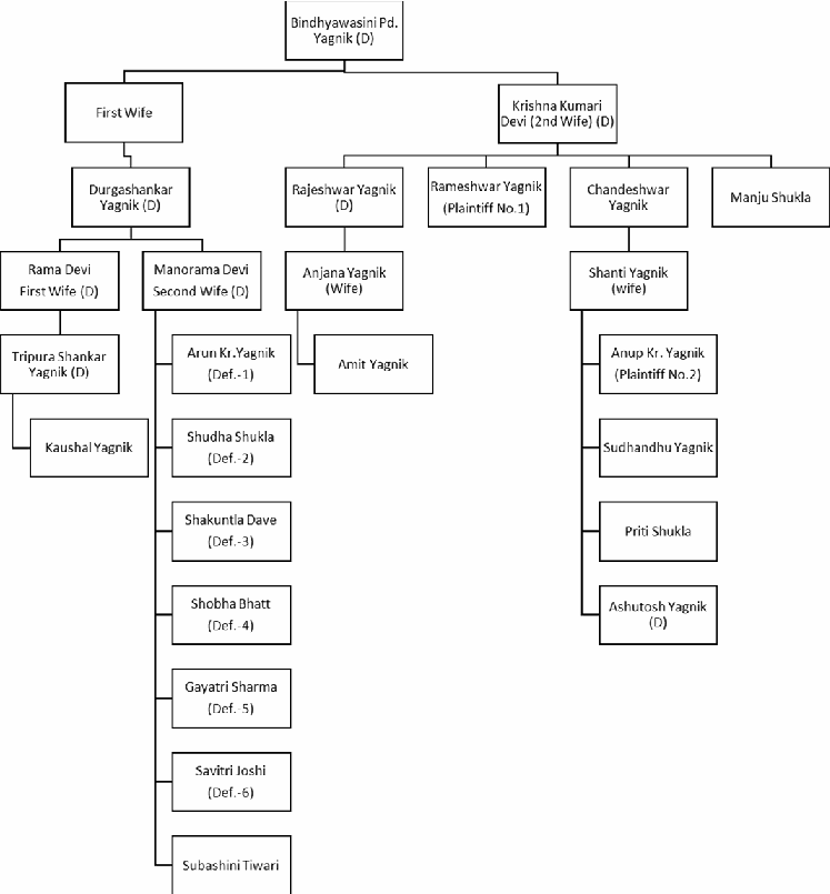
4. To understand the relationship between the parties to the suit is shown in the Genealogical Table (Schedule 1 of plaint) which is given below:

5. As per the plaint, Bindhyawasini Pd. Yagnik (Jani) @ Bacchan Babu was common ancestor who died leaving behind Smt. Krishna Kumari Devi, his second wife from whom three sons and one daughter namely Rajeshwar Pd. Yagnik @ Babu Saheb, Rameshwar Pd. Yagnik @ Lall Sahab (P-1) and Chandeshwar Pd. Yagnik @ Kunwar Saheb and a daughter Manju Yagnik (Shukl
Login now and unlock free premium legal research
Login to SupremeToday AI and access free legal analysis, AI highlights, and smart tools.
Login
now!
India’s Legal research and Law Firm App, Download now!
Copyright © 2023 Vikas Info Solution Pvt Ltd. All Rights Reserved.